Vue 源码阅读(六) 模板编译

模板编译

模板编译入口在$mount

1
2
3
4
5
6
7
8
9
10
11
12
13
14
15
16
17
18
19
20
21
22
23
24
25
26
27
28
29
30
31
32
33
34
35
36
37
38
39
40
41
// src/platform/web/entry-runtime-with-compiler
const mount = Vue.prototype.$mount
Vue.prototype.$mount = function (
el?: string | Element,
hydrating?: boolean
): Component {
el = el && query(el)

const options = this.$options
if (!options.render) {
// 解析模板
let template = options.template
// 将模板处理成字符串
if (template) {
if (typeof template === 'string') {
if (template.charAt(0) === '#') {
template = idToTemplate(template)
}
} else if (template.nodeType) {
template = template.innerHTML
} else {
return this
}
} else if (el) {
template = getOuterHTML(el)
}
if (template) {
// 生成render函数
const { render, staticRenderFns } = compileToFunctions(template, {
shouldDecodeNewlines,
shouldDecodeNewlinesForHref,
delimiters: options.delimiters,
comments: options.comments
}, this)
options.render = render
options.staticRenderFns = staticRenderFns
}
}
return mount.call(this, el, hydrating)
}

代码中可以看出编译模板之后才执行原来的$mount方法

接着看 compileToFunctions 函数

1
2
3
4
5
6
7
// /src/platforms/web/compiler/index.js
import { baseOptions } from './options'
import { createCompiler } from 'compiler/index'

const { compile, compileToFunctions } = createCompiler(baseOptions)

export { compile, compileToFunctions }

顺着 createCompiler 接着找

1
2
3
4
5
6
7
8
9
10
11
12
13
14
15
16
17
18
19
20
21
22
23
24
// src/compiler
import { parse } from './parser/index'
import { optimize } from './optimizer'
import { generate } from './codegen/index'
import { createCompilerCreator } from './create-compiler'

//`createCompilerCreator` 允许创建使用替代的编译器
// parser/optimizer/codegen,例如 SSR 优化编译器。
// 这里我们只是使用默认部分导出一个默认编译器。
export const createCompiler = createCompilerCreator(function baseCompile (
template: string,
options: CompilerOptions
): CompiledResult {
const ast = parse(template.trim(), options)
if (options.optimize !== false) {
optimize(ast, options)
}
const code = generate(ast, options)
return {
ast,
render: code.render,
staticRenderFns: code.staticRenderFns
}
})

createCompilerCreator

1
2
3
4
5
6
7
8
9
10
11
12
13
14
15
16
17
18
19
20
21
22
23
24
25
26
27
28
29
30
// src/platforms/web/entry-runtime-with-compiler.js
import { extend } from 'shared/util'
import { detectErrors } from './error-detector'
import { createCompileToFunctionFn } from './to-function'

export function createCompilerCreator (baseCompile: Function): Function {
return function createCompiler (baseOptions: CompilerOptions) {
function compile (
template: string,
options?: CompilerOptions
): CompiledResult {
...
// 通过baseCompile进行模板编译 由之前的代码可以看出返回结果为
/*
{
ast, // 抽象语法树
render: code.render, // render字符串
staticRenderFns: code.staticRenderFns // 编译辅助函数
}
*/
const compiled = baseCompile(template.trim(), finalOptions)
return compiled
}

return {
compile,
compileToFunctions: createCompileToFunctionFn(compile)
}
}
}

千辛万苦终于拿到render函数,这里之所以那么绕时因为在不同平台下都会有编译过程,编译过程中的 baseOptions 会有所不同,而编译过程会多次执行,但是在同一平台下的编译配置优势相同的,为了不让这些配置在每次编译过程中通过参数传入,这里使用了柯里化计数实现了baseOptions的保留,通过createCompilerCreator(baseCompile) 的方法把真正的编译过程和其他逻辑剥离开。

编译的入口其实为

1
2
3
4
5
6
7
8
9
10
11
12
13
14
15
16
17
18
export const createCompiler = createCompilerCreator(function baseCompile (
template: string,
options: CompilerOptions
): CompiledResult {
// 解析模板字符串生成 AST
const ast = parse(template.trim(), options)
// 优化语法树
if (options.optimize !== false) {
optimize(ast, options)
}
// 生成目标代码
const code = generate(ast, options)
return {
ast,
render: code.render,
staticRenderFns: code.staticRenderFns
}
})

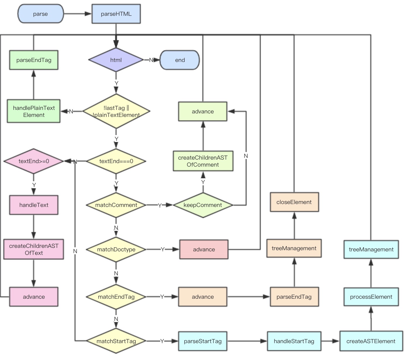
parse 生成AST

1
2
3
4
5
6
7
8
9
10
11
12
13
14
15
16
17
18
19
20
21
22
23
24
25
26
27
28
29
30
31
32
33
34
35
36


/**
* 把HTML转化成AST抽象语法树.
*/
export function parse (
template: string,
options: CompilerOptions
): ASTElement | void {
/* 这一段为获取平台配置跟定义方法 */
...
// 这里开始解析HTML模板
const stack = [] // 这个栈暂存对parseHTML返回的结果
let root // 语法树的根节点
// 通过 parseHTML 循环解析 template 用正则做各种匹配,直到整个 template 被解析完毕
parseHTML(template, {
// 上面是一些配置
// 匹配到开始标签时触发
start (tag, attrs, unary, start, end) {
// ...往栈中放节点,生成结构
},
// 匹配到结束标签时触发
end (tag, start, end) {
// 闭合标签出栈
},

chars (text: string, start: number, end: number) {
// 处理文本内容
},
// 匹配到注释节点触发
comment (text: string, start, end) {
// 处理注释节点
}
})
return root
}

img

optimize

模板生成为AST树后,会对树进行优化。主要是对于一些首次渲染后不会再变化的数据可以在patch中跳过比对

1
2
3
4
5
6
7
8
9
10
11
12
13
14
15
16
17
18
19
20
21
22
23
24
25
26
27
28
29
// src/compiler/optimizer.js
/**
* 优化器的目标:遍历生成的模板 AST 树
* 并检测纯静态的子树,即
* 永远不需要改变的 DOM。
*一旦我们检测到这些子树,我们可以:
*1. 将它们提升为常量,这样我们就不再需要在每次重新渲染时为它们创建新节点;
*2.在补丁过程中完全跳过它们
*/
export function optimize (root: ?ASTElement, options: CompilerOptions) {
if (!root) return
isStaticKey = genStaticKeysCached(options.staticKeys || '')
isPlatformReservedTag = options.isReservedTag || no
// 标记所有静态节点 递归调用
// 静态节点:
/*
1. 非表达式
2. 纯文本节点
3. 没有v-if 、v-for
4. 非内置组件
5. 是平台保留标签
*/
markStatic(root)
// 标记静态根
/*
1. 已经是静态节点,且有子节点
*/
markStaticRoots(root, false)
}

整个 AST 树中的每一个元素节点标记了 staticstaticRoot

generate

codegen 是一个有限自动机DFA,他会从一个状态开始,根据条件向下一个状态转移。

1
2
3
4
5
6
7
8
9
10
11
12
13
14
15
16
17
18
19
20
21
22
23
24
25
26
27
28
29
30
31
32
33
34
35
36
37
38
39
40
41
42
43
44
45
46
47
48
49
50
51
52
53
54
55
export function generate (
ast: ASTElement | void,
options: CompilerOptions
): CodegenResult {
const state = new CodegenState(options)
// fix #11483, Root level <script> tags should not be rendered.
const code = ast ? (ast.tag === 'script' ? 'null' : genElement(ast, state)) : '_c("div")'
return {
render: `with(this){return ${code}}`,
staticRenderFns: state.staticRenderFns
}
}

export function genElement (el: ASTElement, state: CodegenState): string {
if (el.parent) {
el.pre = el.pre || el.parent.pre
}

if (el.staticRoot && !el.staticProcessed) {
return genStatic(el, state)
} else if (el.once && !el.onceProcessed) {
return genOnce(el, state)
} else if (el.for && !el.forProcessed) {
return genFor(el, state)
} else if (el.if && !el.ifProcessed) {
return genIf(el, state)
} else if (el.tag === 'template' && !el.slotTarget && !state.pre) {
return genChildren(el, state) || 'void 0'
} else if (el.tag === 'slot') {
return genSlot(el, state)
} else {
// component or element
let code
if (el.component) {
code = genComponent(el.component, el, state)
} else {
let data
if (!el.plain || (el.pre && state.maybeComponent(el))) {
data = genData(el, state)
}

const children = el.inlineTemplate ? null : genChildren(el, state, true)
code = `_c('${el.tag}'${
data ? `,${data}` : '' // data
}${
children ? `,${children}` : '' // children
})`
}
// module transforms
for (let i = 0; i < state.transforms.length; i++) {
code = state.transforms[i](el, code)
}
return code
}
}